
主办单位:
中国竹产业协会竹炭分会
竹炭产业国家创新联盟
衢州市人民政府
承办单位:
浙江大学衢州研究院
浙江农林大学
生物基运输燃料技术全国重点实验室
浙江省衢州理工学校
衢州市自然资源和规划局
支持单位:
1. 会议时间:
2023年12月1日至12月3日,共3天。
2. 参会人员:
(一)报到时间:2023年12月1日报到注册。
(二)会议主要内容
1. 理事会(增补副理事长、理事单位及会员等;讨论分会其他事项)
2. 竹炭年会(报告分会年度工作和下年度工作计划)
3. 竹炭产业高质量发展研讨会
(1)主会场

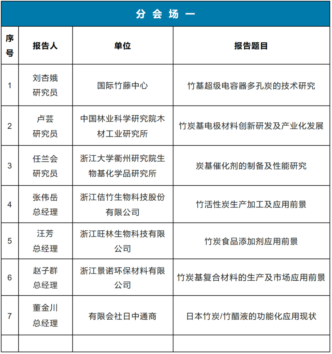
(2)分会场:围绕功能炭、燃料炭和竹炭加工过程副产品资源化利用等专题设两个分会场,拟邀请高校、科研院所专家学者及企业代表作报告并进行座谈交流。


(3)参观考察:浙江大学衢州研究院(浙江大学工程师学院衢州分院)、浙江省衢州理工学校(竹炭工艺专业)、仙鹤股份有限公司、浙江华友钴业股份有限公司。
(三) 会议具体日程


温馨提示:注册完成后,弹窗“群聊二维码”,长按加入“会议通知群”。
浙江衢州市悦苑酒店,具体位置为浙江省衢州市柯城区九华中大道399号,交通乘车方案请参考下表。会议期间将提供酒店与会场间的免费接驳车服务。衢州悦苑酒店共有舒适宽敞的客房192间,具体房型及费用如下表所示。此外,衢州悦苑酒店周边还有衢州希尔顿逸林酒店(距离300米)、东方大酒店(西区店,距离2.5公里)。会务组将在后续视报名情况进行协商。参会人员亦可自行选择住宿酒店。
浙江衢州市悦苑酒店收费标准:


1. 竹炭分会会议秘书处联系人:
张 宏 13516726658
马中青 15958028754
马建锋 15101509897
黄景达 17858839882
2. 浙江大学衢州研究院联系人:
任兰会 13314117973
王 琼 15989173542
崔燕冉 15933823583
王洪坤 18811785996
褚大旺 18918050559
全 鹏 15574924863
中国竹产业协会竹炭分会
2023 年 11月 12日
首页
会员中心
电话