四川是竹资源大省,竹林总面积位居全国第二。为持续推进竹产业高质量发展,高质量建设竹林风景线,近日,省政府办公厅印发《四川省竹产业提升三年行动方案(2023—2025年)》(以下简称《方案》)的通知,为加快建设竹经济强省提出方案。
根据《方案》,四川计划用3年时间,新认定省级现代竹产业基地80个、省级现代竹产业园区5个、省级竹产业高质量发展县3个。到2025年,全省现代竹产业基地,面积达到1200万亩,竹浆总产能达到250万吨,竹笋加工能力突破120万吨,实现竹产业总产值1200亿元。
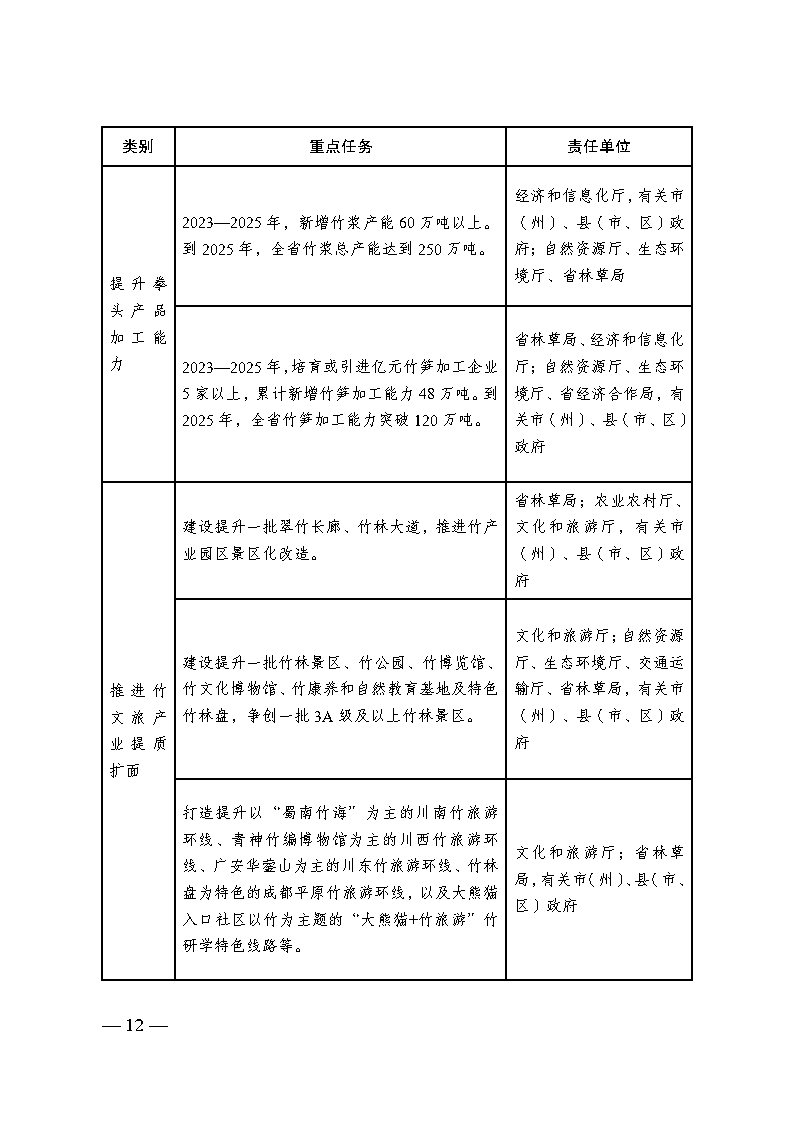
具体来看,四川将推动竹林基地提升质效,改造低产低效竹林、培育笋用竹林。到2025年,全省竹林稳定在1800万亩以上。提升拳头产品加工能力,稳步扩大竹浆纸(纤维)产能,全面提升竹笋加工能力。到2025年,全省竹浆总产能达到250万吨,竹笋加工能力突破120万吨。
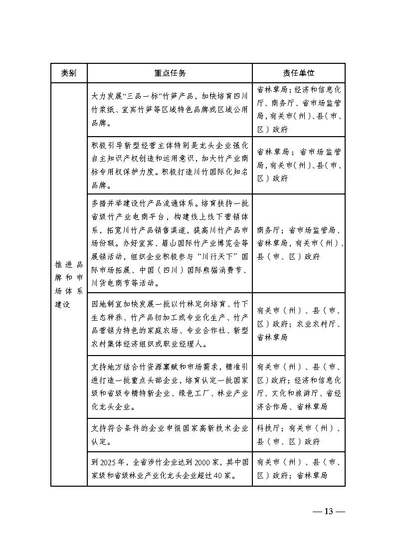
推进竹文旅产业提质扩面,高水平建设竹林风景线,推进竹景区建设,打造特色旅游线路,争创一批3A级及以上竹林景区,打造“大熊猫+竹旅游”等竹研学特色线路。推进品牌和市场体系建设,打造川竹国际化知名品牌。到2025年,全省涉竹企业达到2000家,其中国家级和省级林业产业化龙头企业超过40家。
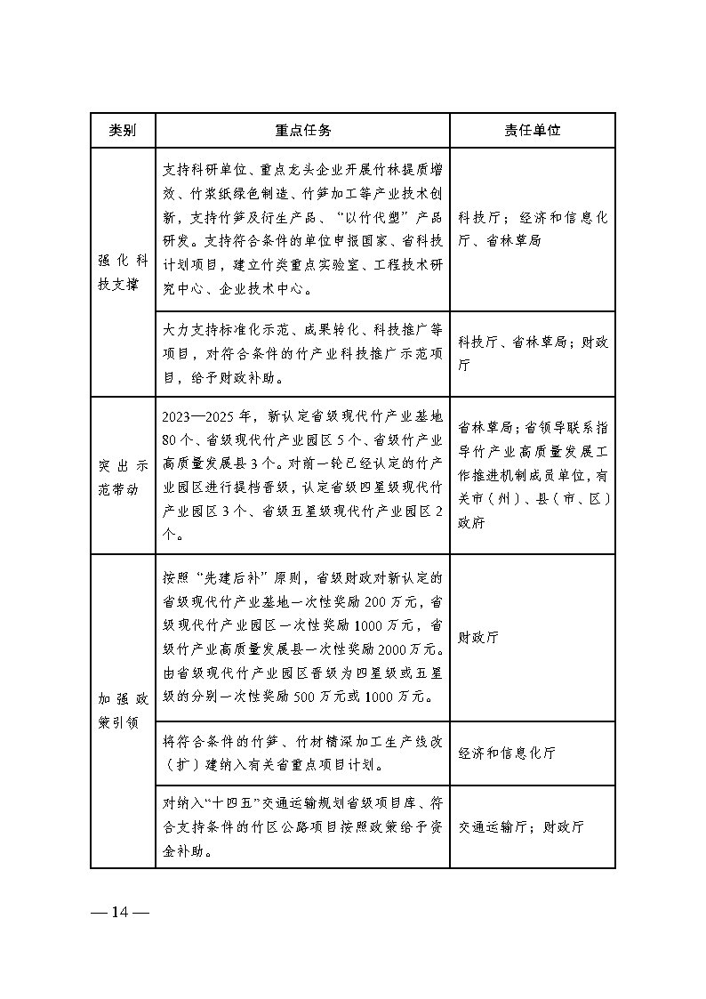
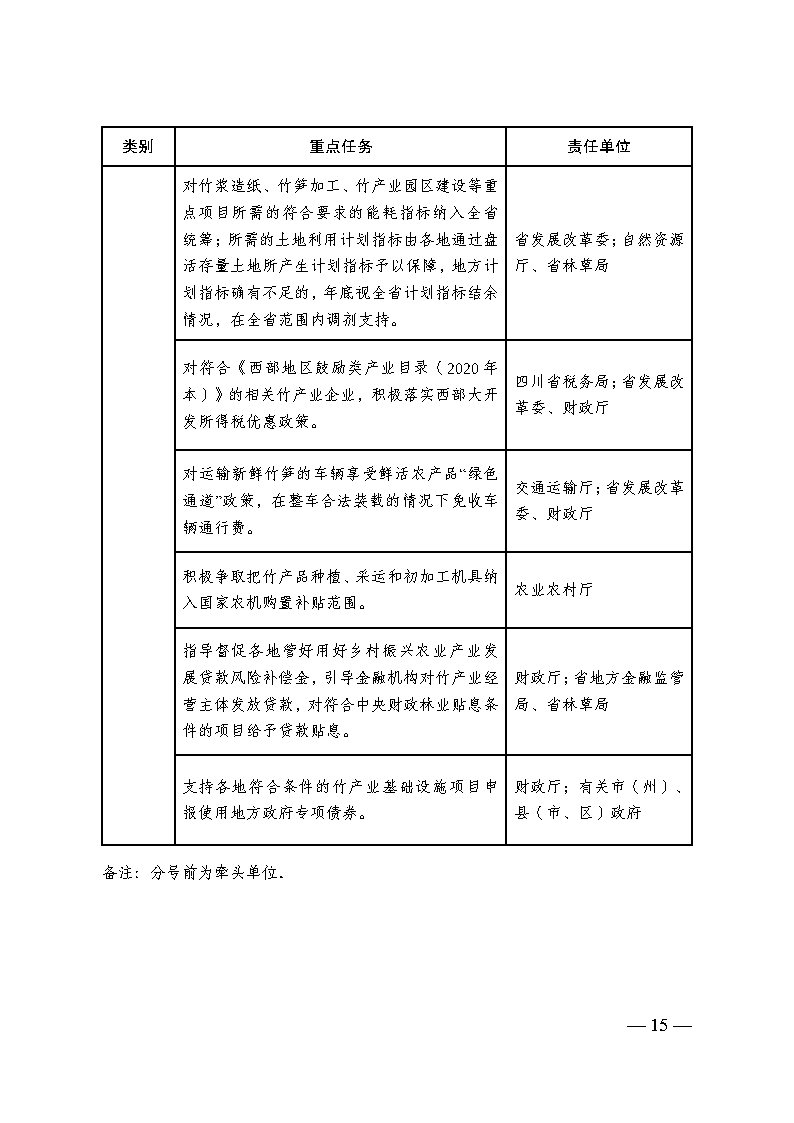
此外,《方案》还提出要强化科技支撑,支持符合条件的单位申报国家、省科技计划项目。突出示范带动,加快建设一批现代竹产业基地。落实财政奖补政策、用地能耗政策、减税降费政策,加大金融支持力度。














首页
会员中心
电话