日前,国家林业和草原局发布《林草产业发展规划(2021-2025)》,规划明确提出,加强优良竹种保护培育,培育优质竹林资源。推进竹产品精深加工,大力发展竹家具、竹制品、竹乐器、竹笋、竹炭、竹纤维、竹浆纸、竹结构建材等特色优势产业,强化竹材、竹叶、竹笋及加工剩余物综合利用。鼓励举办竹文化节、竹博览会等活动。充分发挥国际竹藤组织东道国优势,推进中非竹子中心建设运营、亚洲和拉美竹子中心联合共建,鼓励竹产业走出去。到 2025年,竹产业总产值达 7000亿元。。以下为规划全文:
国家林业和草原局关于印发《林草产业发展规划(2021—2025年)》的通知
林规发〔2022〕14号
各省、自治区、直辖市、新疆生产建设兵团林业和草原主管部门,各计划单列市林业和草原主管部门,国家林业和草原局各司局、各派出机构、各直属单位、大兴安岭集团:
为全面贯彻落实习近平生态文明思想,深入践行绿水青山就是金山银山理念,加快推动林草产业高质量发展,我局研究制定了《林草产业发展规划(2021—2025年)》(见附件)。现印发给你们,请结合实际,认真组织实施。
特此通知。
附件:林草产业发展规划(2021—2025年)
国家林业和草原局
2022年1月28日
附件
林草产业发展规划(2021—2025年)
林草产业发展规划(2021—2025 年)发展林草产业,是贯彻落实习近平生态文明思想、践行绿水青山就是金山银山理念的重要举措,是全面推进乡村振兴、切实维护和巩固脱贫攻坚战伟大成就的必然要求,是建立健全生态产品价值实现机制、推动形成具有中国特色的生态文明建设新模式的关键路径。“十三五”时期,我国林草产业规模稳步增长,发展质量明显提高,市场主体持续壮大,富民成效日益显现,林产品国际贸易稳中有进,为全面建成小康社会、决战脱贫攻坚、建设美丽中国作出了重要贡献。同时,产业结构、产品供给、创新能力、政策保障等方面仍存在一些突出问题。“十四五”时期,为推动林草产业高质量发展,更好服务生态文明建设、乡村振兴、碳达峰碳中和等国家战略,制定本规划。
一、指导思想
以习近平新时代中国特色社会主义思想为指导,全面贯彻党的十九大和十九届历次全会精神,深入践行绿水青山就是金山银山理念,立足新发展阶段,完整准确全面贯彻新发展理念,构建新发展格局,以实现生态美、产业兴、百姓富为根本目标,坚持生态优先、绿色惠民、突出重点、优化布局、创新引领、示范带动,在严格保护耕地、严守永久基本农田控制线及生态保护红线、坚决维护生态安全的前提下,明确林草种植区域,确保不占用耕地及永久基本农田,大力培育、合理利用林草资源,做精一产、做强二产、做大三产,促进产业深度融合,扩大优质产品有效供给,加快推动林草产业高质量发展,更好满足人民日益增长的美好生活需要,为全面建设社会主义现代化国家作出新贡献。
二、主要目标
到 2025 年,全国林草产业总产值达 9 万亿元,比较完备的现代林草产业体系基本形成,产业结构更加优化,质量效益显著改善,吸纳就业能力保持稳定;产品有效供给能力持续增强,供给体系对国内需求的适配性明显提升,产品生产、流通、消费更多依托国内市场;林草产品国际贸易强国地位初步确立,年进出口贸易额达 1950 亿美元;林草资源基础更加巩固,资源利用效率不断提升;有效保障国家生态安全、木材安全、粮油安全和能源安全,服务国家战略能力进一步增强。

三、重点领域
(一)经济林
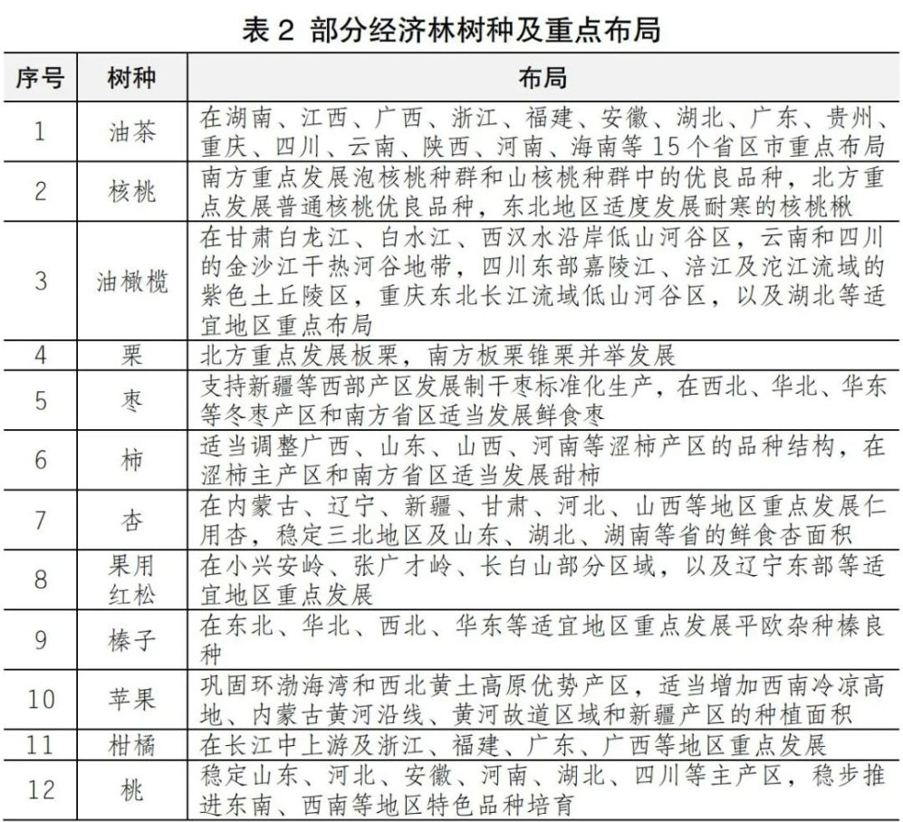
聚焦保障国家粮油安全,推进木本油料生产基地建设。推进树种结构调整、品种改良和基地建设,做优做强特色果品、木本粮油、木本调料、林源饲料等产业。结合中国特色农产品优势区建设,培育特色经济林产业集群。搭建线上线下产销对接平台,推进善融商务林特产品馆建设,办好中国农民丰收节经济林节庆活动。到 2025 年,经济林种植面积达 6.5 亿亩,各类经济林产品总产量稳定在 2亿吨以上;木本油料种植面积达 2.7亿亩左右,木本食用油年产量达 250万吨。


(二)木材加工
推动木材加工产业全面绿色转型,鼓励企业实施环保设施和技术升级改造。完善人造板工业污染排放等环保标准。鼓励新型环保胶黏剂开发、应用和推广,逐步提高低醛和无醛木材加工产品的比例。巩固提升木地板、木家具、木门、木质乐器等传统优势产业,加快发展定制家居、木结构和木质建材、高性能木质重组材等新兴产业。积极发展循环经济,推广木材加工剩余物综合利用,探索建立废旧家具、木质包装等废弃木质材料回收利用体系。到 2025 年,人造板产量稳定在 3 亿立方米左右,地板产量稳定在 8亿平方米左右,木家具产值超过 8000亿元。

(三)生态旅游
依托森林、草原、湿地、荒漠及野生动植物资源,推动生态旅游产业扩面提质。大力发展观光旅游、冰雪旅游、休闲度假、生态露营、山地运动、生态文化和自然教育等特色项目。加快建设国家森林步道,打造一批新兴生态旅游地品牌、特色生态旅游线路、高品质生态旅游产品,办好中国森林旅游节。加强生态旅游标准体系建设和从业人员培训。做好全国林草系统生态旅游游客量数据采集和信息发布。到 2025 年,生态旅游年接待游客量达 25亿人次,国家森林步道总里程超过 3.5万公里。
(四)国家储备林工程
严格落实国土空间规划和耕地保护要求,科学合理、依法合规选址,开展国家储备林重点工程建设。优化储备林基地布局,大力培育储备乡土树种,加快发展工业原料林、珍贵树种和大径级用材林。到 2025年,培育和改造国家储备林 3000万亩以上。达到培育年限后,国家储备林建设范围内年均蓄积量净增达 2000万立方米以上,年均珍稀树种和大径级用材林蓄积量净增 800万立方米以上。
(五)种苗花卉
推广“企业+合作社+农民”经营模式,培育创建一批苗木生产基地、龙头企业和产业集群。推进种苗线上线下交易平台建设,支持安徽合肥举办苗木花卉交易大会,将其打造成为国家苗木交易信息中心。推进花卉种业自主创新,加强花卉生产基地、市场和物流体系建设,在花卉主产地和主销地打造一批重点花卉市场。办好世界园艺博览会、中国花卉博览会等展会。到 2025年,花卉生产总面积稳定在 150万公顷,总产值达 3500亿元。
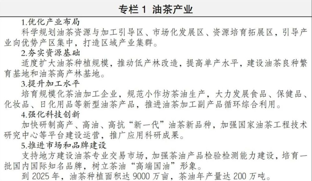
(六)竹产业
加强优良竹种保护培育,培育优质竹林资源。推进竹产品精深加工,大力发展竹家具、竹制品、竹乐器、竹笋、竹炭、竹纤维、竹浆纸、竹结构建材等特色优势产业,强化竹材、竹叶、竹笋及加工剩余物综合利用。鼓励举办竹文化节、竹博览会等活动。充分发挥国际竹藤组织东道国优势,推进中非竹子中心建设运营、亚洲和拉美竹子中心联合共建,鼓励竹产业走出去。到 2025年,竹产业总产值达 7000亿元。
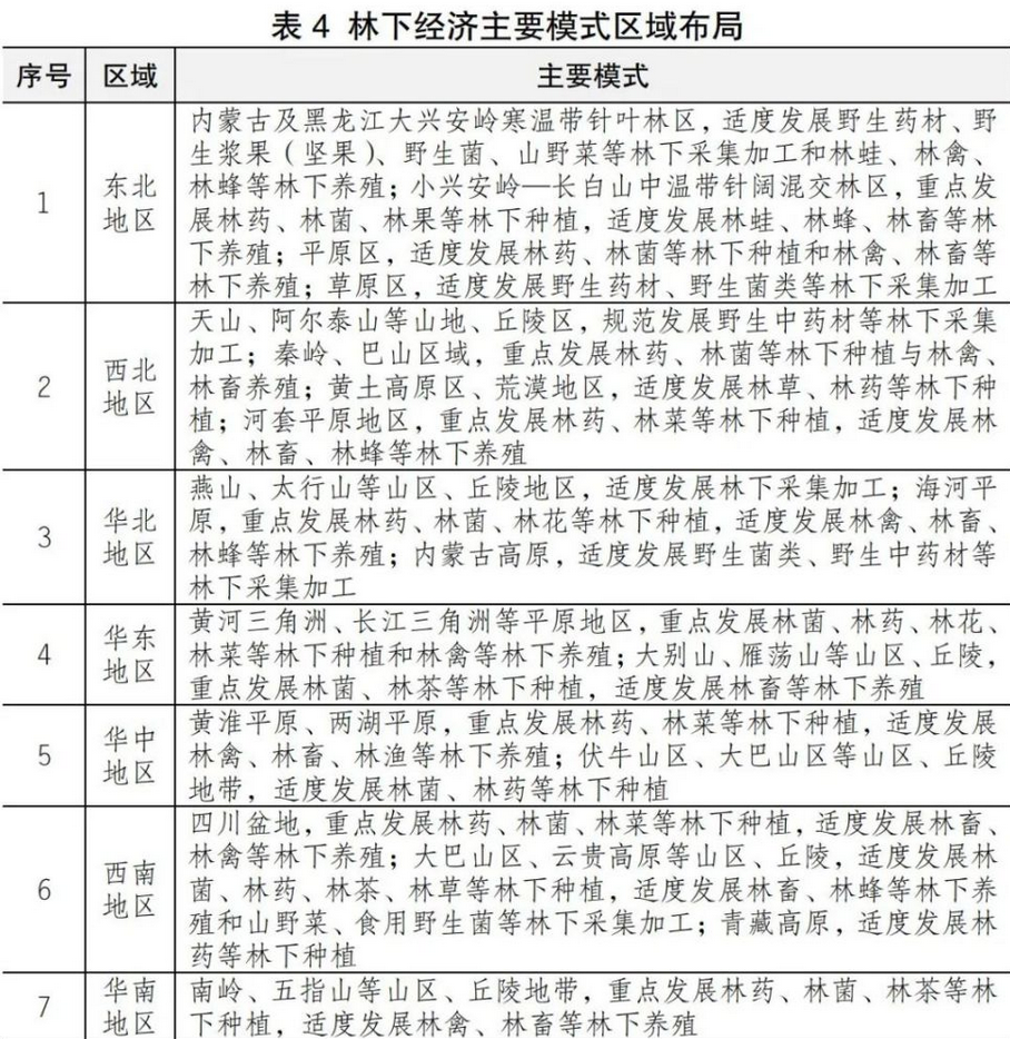
(七)林下经济
规范有序、科学合理利用各类适宜林地和退耕还林地等资源发展林下经济,加强林下经济与生态保护修复的融合。重点发展林下中药材、林下食用菌、林下养殖及林下采集加工等,引导加工企业向林下种植养殖集中区延伸。深化林下经济示范基地建设,完善林下经济产品标准体系,培育林下经济产品特色品牌。到 2025 年,林下经济经营和利用总面积达 6.5 亿亩,林下经济总产值稳定在 1万亿元以上,国家林下经济示范基地达 800个。

(八)森林康养
构建内涵丰富、特色鲜明、布局合理的森林康养产业体系,重点发展森林保健养生、康复疗养、健康养老、健康教育等业态。优化森林康养生态环境,加强森林康养环境监测,推进公共服务设施建设。创建一批森林康养基地,推广一批森林康养品牌。到2025年,森林康养服务总人数超过 6亿人次。
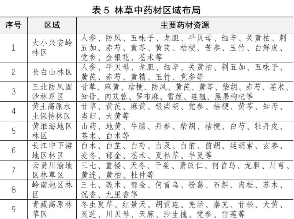
(九)林草中药材
严格保护生态环境和野生药用生物资源,因地制宜开展林草中药材生态种植、野生抚育和仿野生栽培,建设林草中药材生态培育基地。开展野生药用资源种群监测,建设林草中药材观测研究站。合理规划中药材生态培育区域布局,完善药材培育、采收、初加工、仓储等技术规范。推动林草中药材产业与生物医药产业深度融合,推动高品质中药材及其产品的生产应用。

(十)林业生物质能源
按照《林业生物质能源树种目录(第一批)》主要树种分布区域,因地制宜开展能源林培育,建设良种繁育基地和能源林基地。开展高效能源林培育、高效转化和综合利用等关键技术研究。大力发展生物质成型燃料,鼓励发展生物质供热、生物质多联产、生物质发电。推进林业“三剩物”、废弃木质材料等能源化利用。到 2025 年,农林生物质直燃发电(含热电联产)新增装机 500万千瓦,生物质成型燃料利用量达 3000万吨。
(十一)草产业
稳步发展生态草牧业,鼓励北方地区种植羊草、冰草、针茅、无芒雀麦、燕麦、披碱草、苜蓿、沙打旺等优质乡土草种,在南方水热条件适宜地区种植优质高产禾草,建设优质人工牧草生产基地。大力发展草种业,培育建设“育繁推”一体化草种市场。引导草坪业健康发展,推广建植低耗水、抗病虫害、耐踩踏、耐旱、节土、节肥型草坪。充分挖掘和发挥草原自然资源及文化优势,积极发展草原文旅产业。
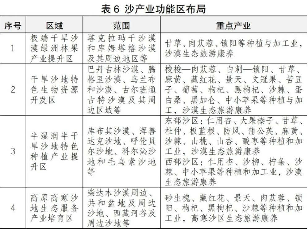
(十二)沙产业
构建沙区生态治理与特色产业发展协同推进机制。科学划分沙产业功能区,因地制宜发展沙柳、沙枣、沙棘、柽柳、梭梭、柠条等节水型种植业,积极发展沙区食品、药材、饲草等循环用水型加工业,依托沙漠公园适度发展生态旅游康养等环境友好型服务业。

四、保障措施
(一)加强组织领导
各级林草主管部门要认真履行产业管理职责,高度重视林草产业发展,将其列入重要议事日程,加强行业指导和管理服务,积极争取支持政策,推动产业发展各项工作落到实处。
(二)完善投入机制
中央财政资金支持木本油料营造、林木良种培育和油料产业发展,地方根据需要并结合实际情况,积极履行支出责任,按规定统筹中央财政和自有财力,大力支持林草产业发展。中央预算内投资支持山水林田湖草沙一体化保护和系统治理,支持将符合条件的经济林、油茶林等造林项目以及林木种质资源保护等项目纳入生态建设支持范围。完善金融服务机制,引导金融机构开发符合林草产业特色的金融产品。落实支持中小微企业、个体工商户和农户的金融服务优惠政策。鼓励社会资本规范有序设立林草产业投资基金,充分发挥林草主管部门的行业优势,稳妥推进基金项目储备、项目推介等工作。
(三)优化资源管理
完善林草资源管理制度,促进资源集约、节约、高效、循环利用。科学实施森林分类经营,在符合《国家级公益林管理办法》有关规定前提下,依法依规利用集体和个人所有的一级国家级公益林与二级国家级公益林,保障商品林经营者依法自主经营。落实国家关于支持乡村振兴的有关用地政策,在不破坏生态和严格履行程序的前提下,保障林草产业用地。对集中连片开展生态修复达到一定规模的经营主体,允许在符合土地管理法律法规和国土空间规划、依法办理建设用地审批手续、坚持节约集约用地的前提下,利用 1%—3%的治理面积从事旅游、康养等产业开发。在林地上修筑直接为林业生产经营服务的工程设施,符合《森林法》有关规定的,不需要办理建设用地审批手续。落实国有资产报告制度要求,丰富和完善林草资源资产报告内容。
(四)推进示范建设
推动共建现代林业产业示范省区,认定命名国家林业重点龙头企业、国家林业产业示范园区、国家林下经济示范基地等,参与创建中国特色农产品优势区。鼓励各地培育壮大龙头企业、产业基地和园区,支持符合条件的经营主体申报农业产业化龙头企业等。办好各类重点林业展会。

(五)强化科技支撑
加强种质资源挖掘和基础研究,强化良种选育、用材林培育、林业新材料、林业生物质能源、林草机械装备制造等方面的科研攻关,突破一批产业化前景良好的关键核心技术。完善科研成果转化机制,提高科研成果转化率。鼓励企业组建产业创新联盟。推广大数据、云计算、5G 等信息技术应用,推动林草产业数字化发展。
(六)深化国际合作
健全林草国际合作体系,充分发挥国际竹藤组织、亚太森林组织等国际组织作用,深化优势产能、技术和服务等领域合作。认真履行林草国际公约,积极参与林草产品国际贸易规则制定,完善贸易摩擦预警处置和维权工作机制。
首页
会员中心
电话